文章详情

XM官方网站国企管理人员如与中介机构串通作假将被开除


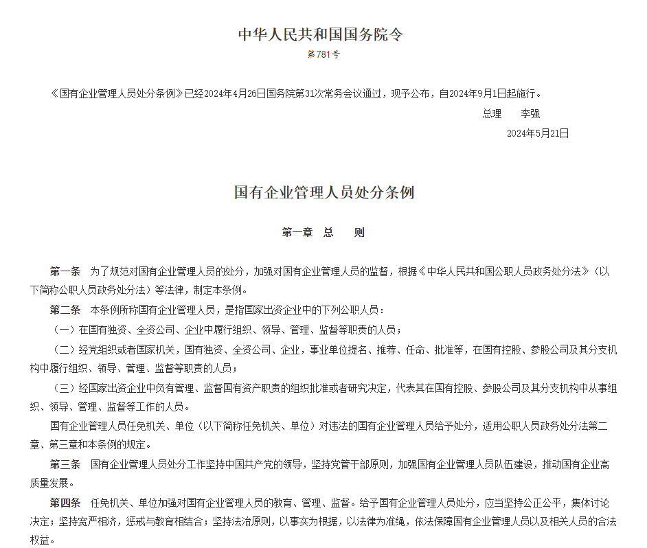
  《国有企业管理人员处分条例》公布

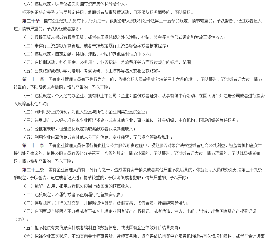
  国企管理人员如与中介机构串通作假将被开除

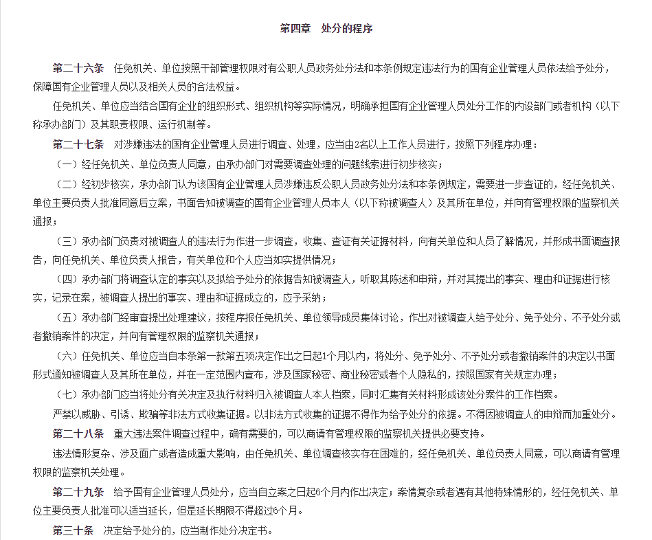
  本报讯《国有企业管理人员处分条例》(以下简称《条例》)将自9月1日起施行。《条例》规定,国有企业管理人员如有掩饰企业真实状况,不如实向会计师事务所、律师事务所、资产评估机构等中介服务机构提供有关情况和资料,或者与会计师事务所、律师事务所、资产评估机构等中介服务机构串通作假的行为,情节严重的,将被开除。

  司法部、国务院国资委、财政部负责人在答记者问中表示,长期以来,关于国有企业管理人员的处分规定散见于各行业领域法律法规文件和企业内部管理制度中,国家层面没有对处分的种类及其适用、处分的程序等作出专门规定。2020年出台的公职人员政务处分法明确国有企业管理人员是公职人员;对公职人员的违法行为,规定了由监察机关给予政务处分和由任免机关、单位给予处分的制度机制;明确由国务院及其相关主管部门结合国有企业的实际情况,对国有企业违法的公职人员处分事宜作出具体规定。因此,有必要制定一部行政法规,建立健全国有企业管理人员监督制约机制,统一规范对各级各类国有企业管理人员的处分事宜,为打造忠诚干净担当的国有企业管理人员队伍,推动国有企业高质量发展提供有力的法治保障。

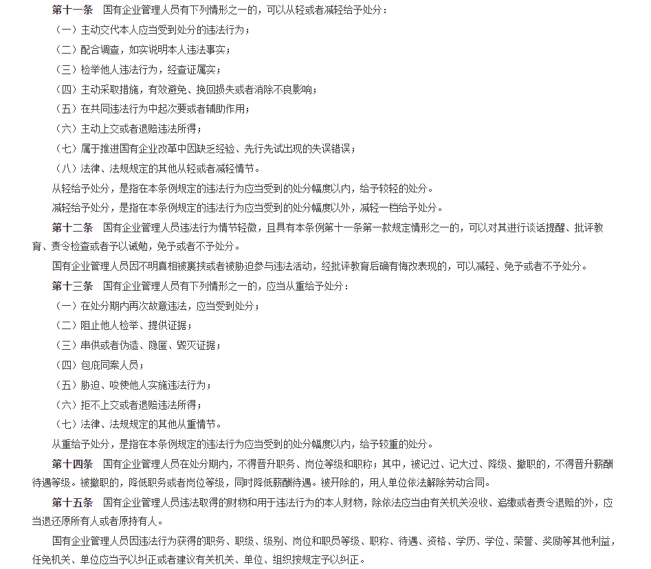
  《条例》制定坚持以下总体思路:一是坚持党管干部原则,完善国有企业管理人员的监督管理制度。二是坚持依法处分原则,根据公职人员政务处分法和相关法律、国家规定,细化国有企业管理人员违法行为及处分的适用,对处分的程序、申诉等作出具体规定。三是坚持问题导向,聚焦国有企业经营管理易发多发违纪违法问题,明确底线红线,推进标本兼治、系统治理。

  《条例》作为配套行政法规,将散见于现行法律、行政法规以及党中央、国务院有关文件中对国有企业领导人员、有关责任人员应予追究法律责任的有关规定进行梳理、归集,将公职人员政务处分法第三章关于违反政治要求、组织程序、廉洁要求、薪酬管理制度,违规从事或者参与营利性活动,侵犯服务对象合法权益或者社会公共利益,以及违反工作要求等违法行为有关规定具体化为51项违法情形,并明确相应的处分。

  《条例》明确规定,履行出资人职责的机构或者有干部管理权限的部门依法依规指导国有企业整合优化监督资源,推动出资人监督与纪检监察监督、巡视监督、审计监督、财会监督、社会监督等相衔接,健全协同高效的监督机制,建立互相配合、互相制约的内部监督管理制度,增强对国有企业及其管理人员监督的系统性、针对性、有效性。(综合)

  附:

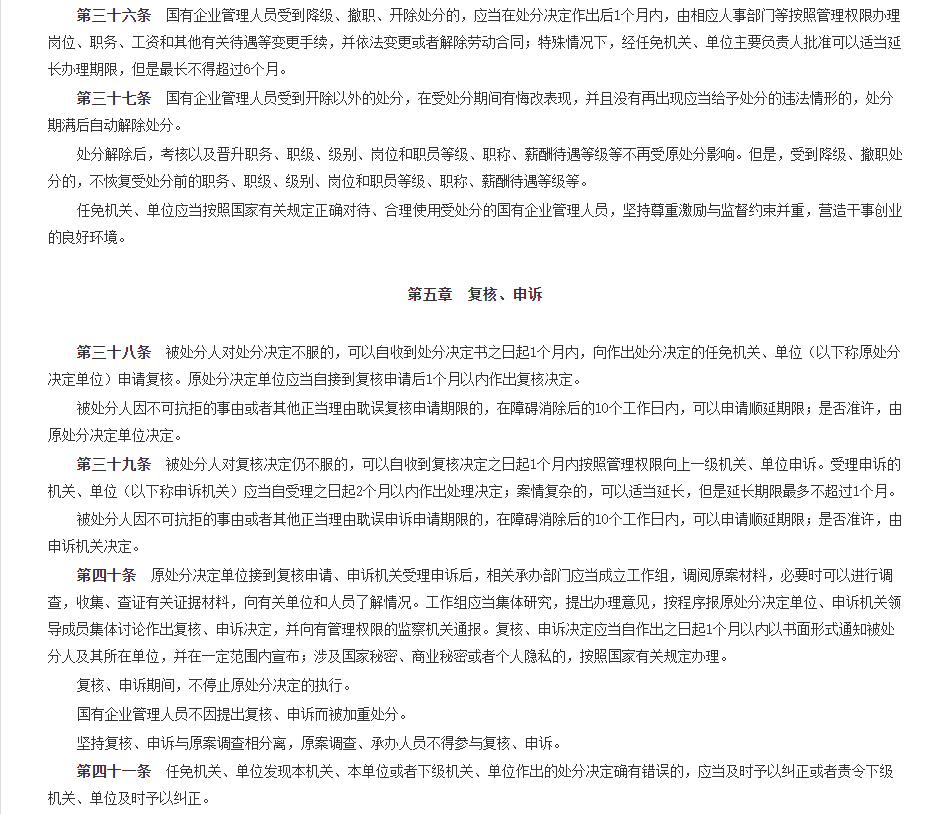
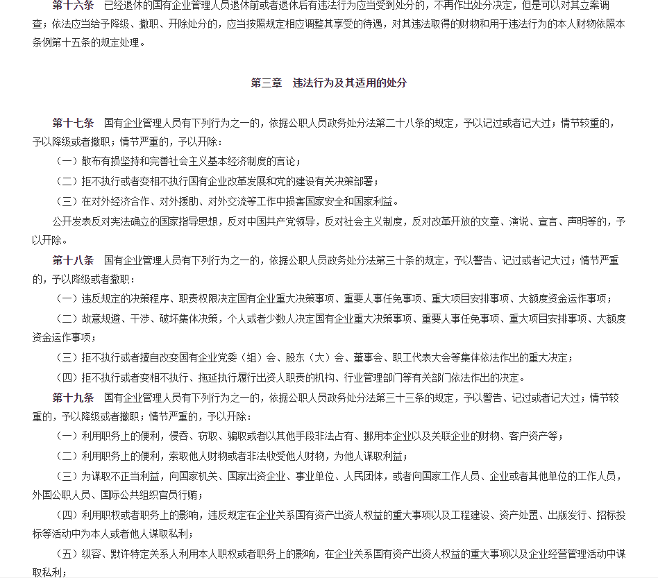
  来源:《》5月31日2版、中国政府网